Inicio
Coordinación de Deportes
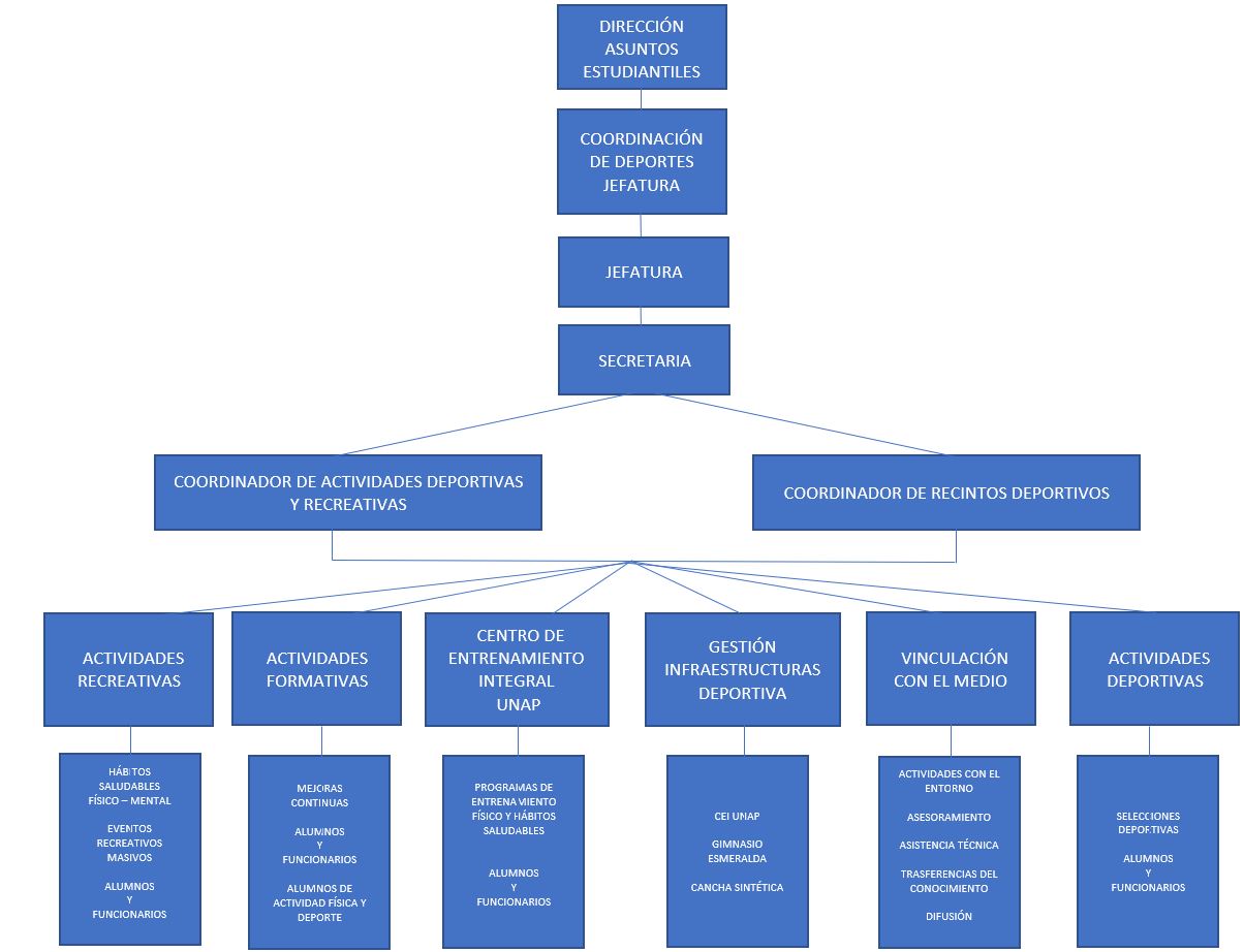
Organigrama
volver
Organigrama